LaTeX templates and examples — International Languages
Recent

Template para elaboração dos Relatórios de Práticas do Instituto Federal de Pernambuco Campus Pesqueira. Versão 2.3 - 02/06/2025

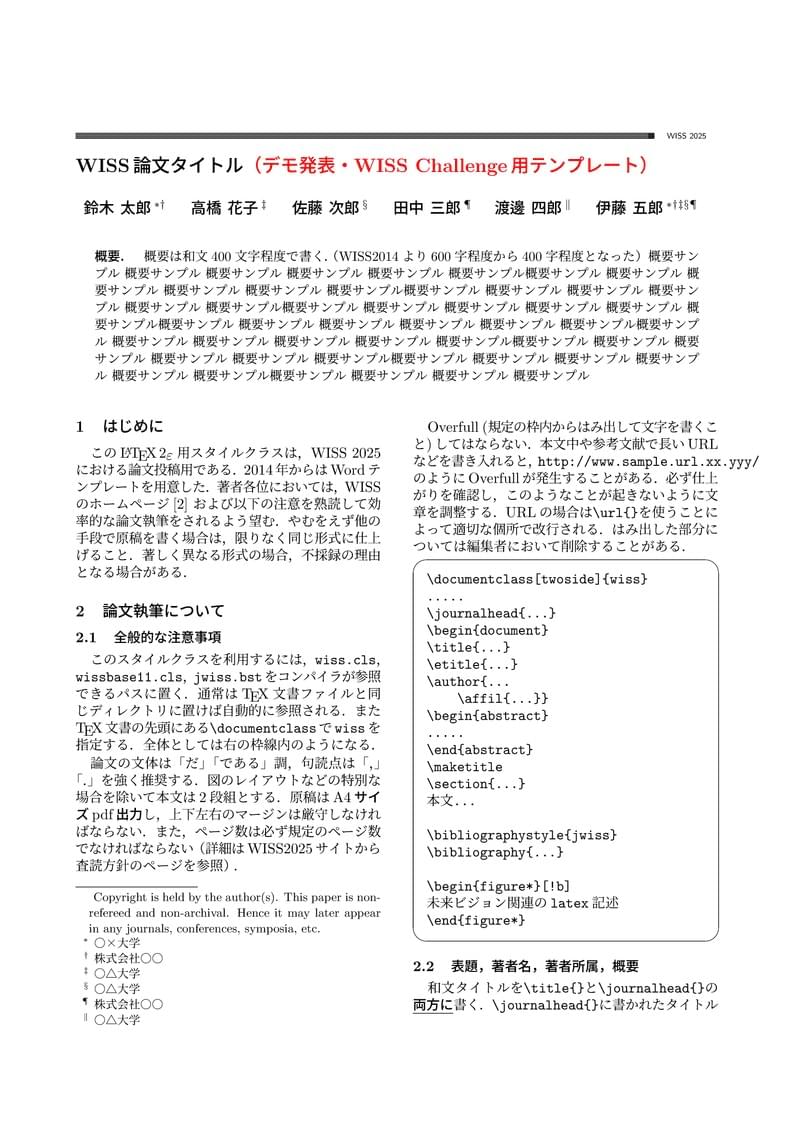
WISS2025のデモ発表・WISS Challenge用のテンプレートです。 This project is a template for demonstration and WISS Challenge papers at WISS2025. The official conference website for this year is currently under construction.

WISS2025の国際学会招待発表用のテンプレートです。 This project is a template for an invited presentation at an international conference at WISS2025. The official conference website for this year is currently under construction.

National Sun Yat-sen University (NSYSU) Thesis LaTeX Template contact: donydarmawanputra@gmail.com hasanalbinsaid@hotmail.com

The BHCexam document class attempts to make it easy for even a LaTeX novice to prepare exams. Especially designed for math teachers in China.

(GL) Modelo de Tese Doutoral da Universidade de Vigo seguindo as normas de estilo para a presentación de teses de doutoramento da Escola Internacional de Doutoramento da Universidade de Vigo (EIDO): https://www.uvigo.gal/sites/uvigo.gal/files/contents/paragraph-file/2019-03/Normas_de_estilo_tese_gl.pdf (EN) Doctoral Thesis Template of the University of Vigo following the stylesheet for the presentation of doctoral theses of the International Doctoral School of the University of Vigo (EIDO): https://www.uvigo.gal/sites/uvigo.gal/files/contents/paragraph-file/2019-03/Normas_de_estilo_tese_en.pdf (GL) Tamén dispoñible en: https://gitlab.com/josegn/modelo_tese_uvigo_latex (EN) Also available at: https://gitlab.com/josegn/modelo_tese_uvigo_latex

Esta es una plantilla para Tesis para la escuela profesional de Ingeniería Informática y de Sistemas - UNSAAC. Toma en cuenta las secciones solicitadas por la escuela profesional.

Esta es una plantilla de Plan de Tesis para la escuela profesional de Ingeniería Informática y de Sistemas - UNSAAC. Toma en cuenta las secciones solicitadas por la escuela profesional.

Template para Teses/Dissertações/Projetos corrigido de acordo com as exigências do Repositório Institucional da UFMG. Template usado como base: https://www.fisica.ufmg.br/posgraduacao/template-para-teses-dissertacoes/
\begin
Discover why over 20 million people worldwide trust Overleaf with their work.