LaTeX templates and examples — XeLaTeX
Recent

这是成都理工大学空间科学与技术专业实习报告模板(非官方)。同时也适用于该专业大部分课程的实验报告,请注意实习报告和实验报告格式略有差异,希望使用者注意甄别并修改。 仓库地址https://github.com/PupilEarthquake/Report_CDUT

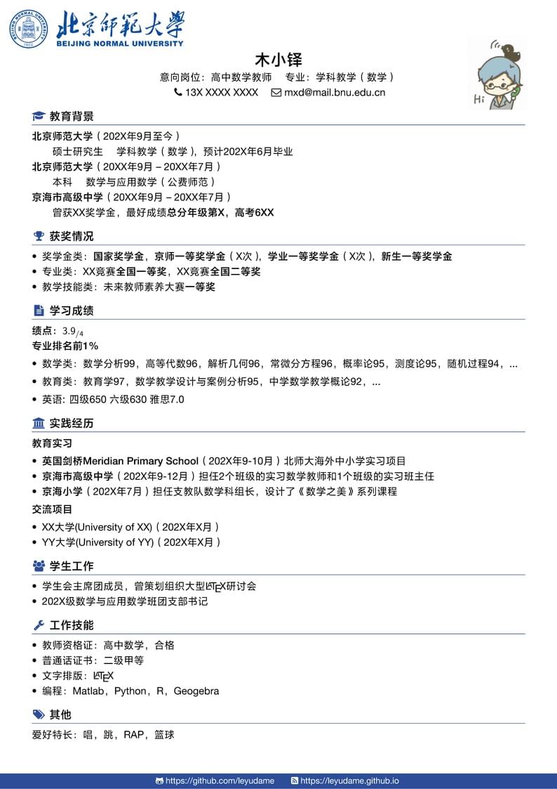
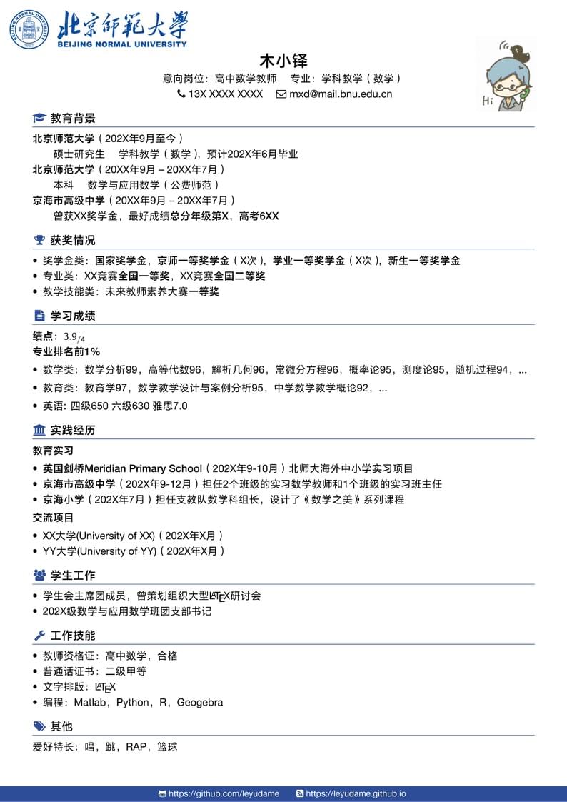
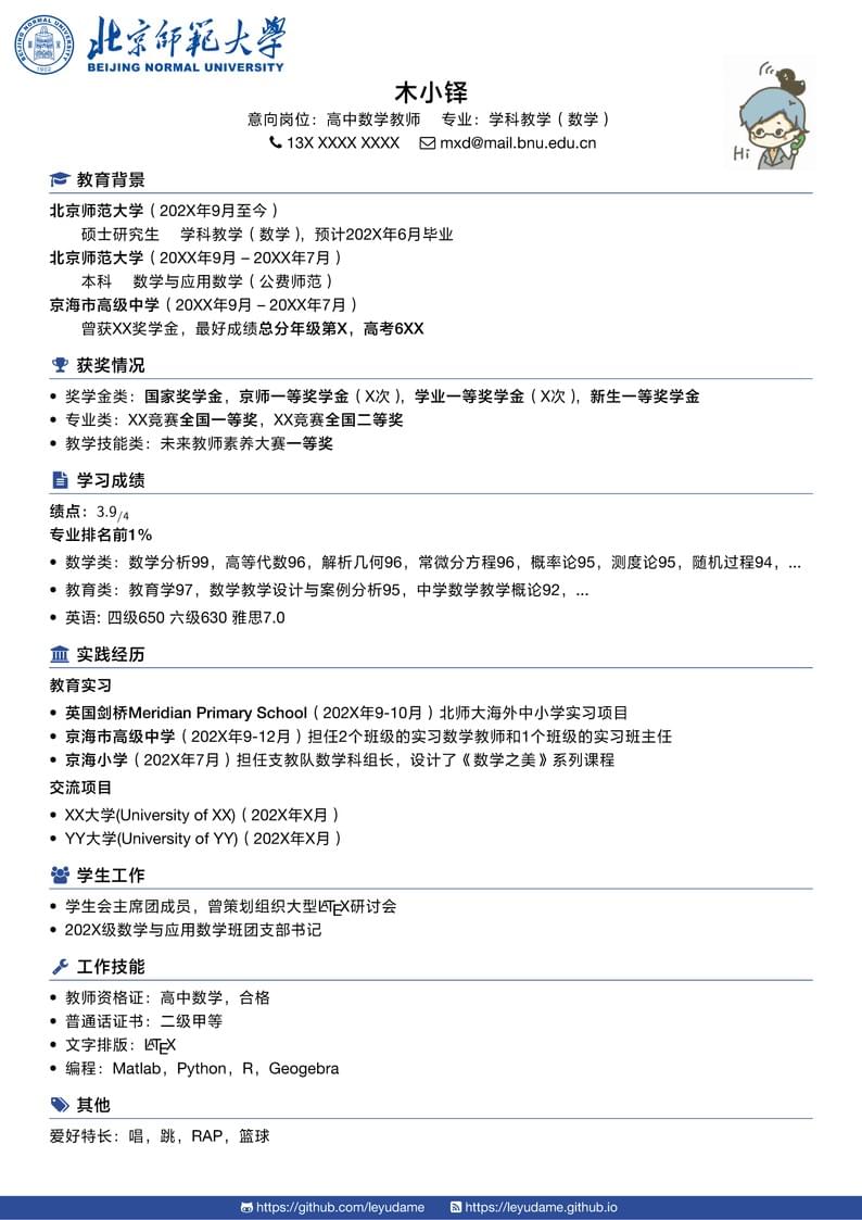
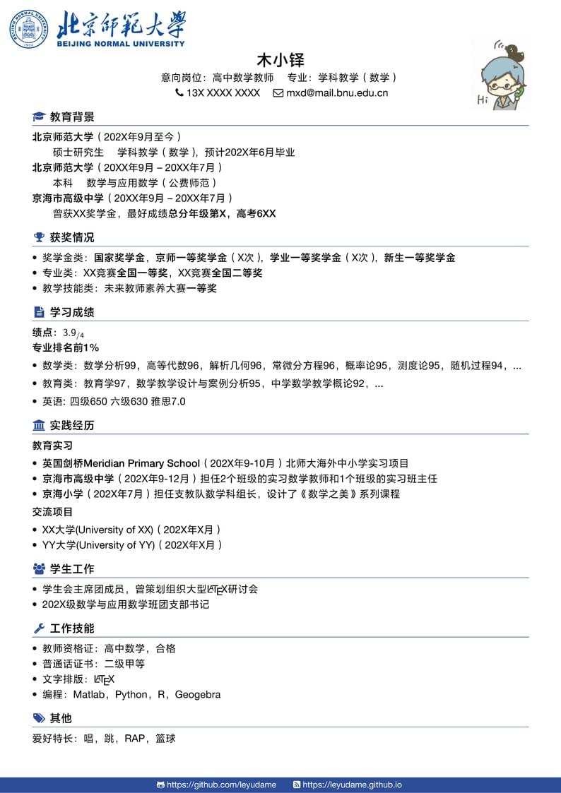
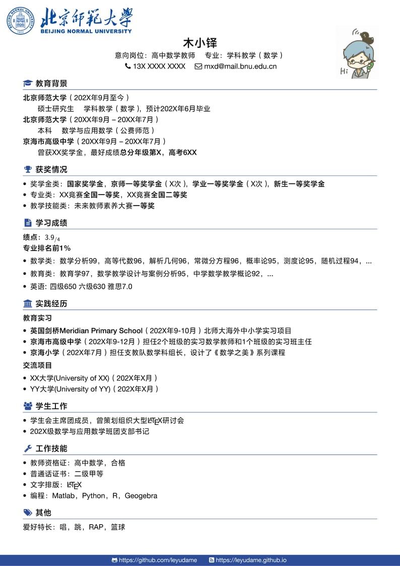
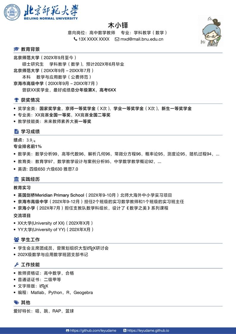
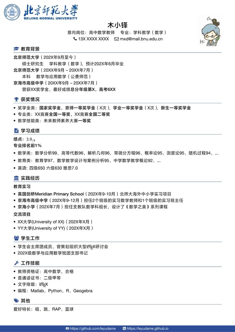
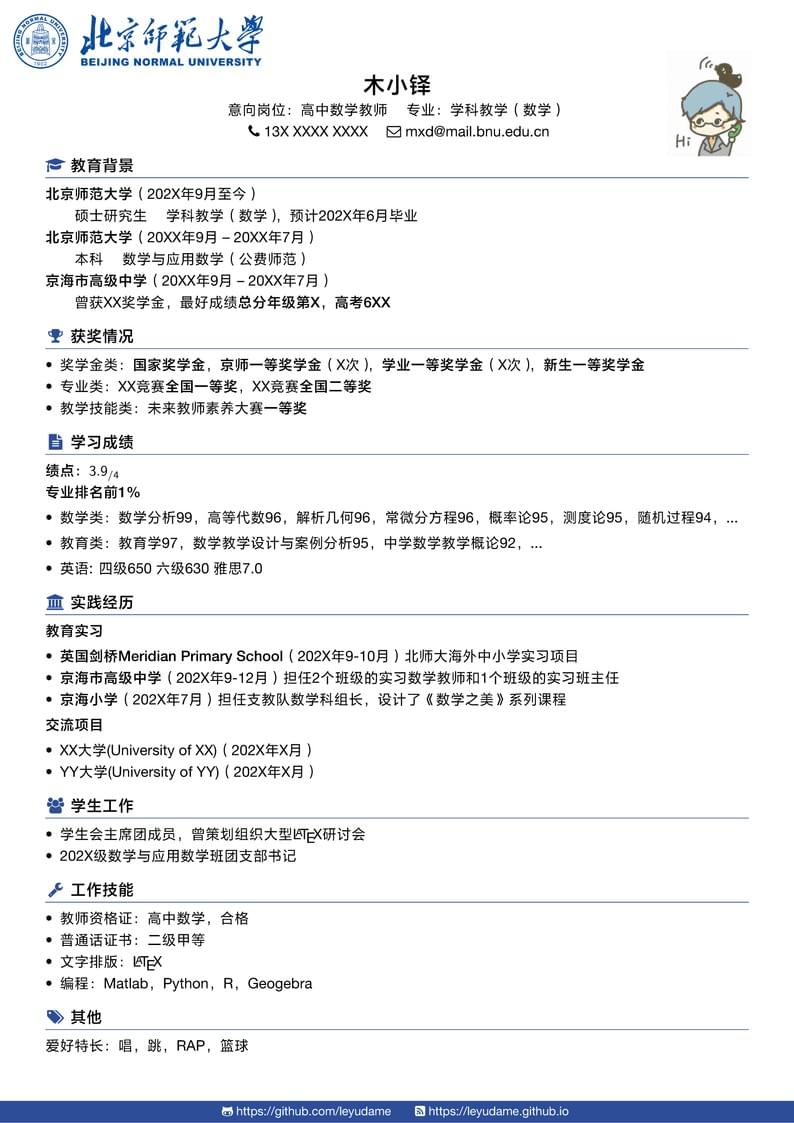
BNU中文LaTeX简历模板

Metropolis theme (https://github.com/matze/mtheme) variant with NCstate color and logos

Thesis template, Astrotheory group, Department of Physics, University of Patras

Thesis Template for NJUPT undergraduate students.

Since version 0.7.0 of fonts-tlwg is published, XeLaTeX users now can specify Thai fonts from those package without having to upload them manually. This creates a better Thai XeLaTeX experience especially on online platforms such as Overleaf.ตั้งแต่ fonts-tlwg ปล่อยเวอร์ชัน 0.7.0 ออกมา ทำให้ผู้ใช้งาน XeLaTeX สามารใช้งานฟอนต์ภาษาไทยโดยไม่จำเป็นต้องอัปโหลดฟอนต์เองอีก ทำให้การใช้งานภาษาไทยใน XeLaTeX ทำได้ง่าย โดยเฉพาะสำหรับโปรแกรมออนไลน์อย่าง Overleaf

This is a template of a master thesis for Playful laboratory at Ritsumeikan University, Japan.

Created using the Deedy CV/Resume XeLaTeX Template Version 1.0 (5/5/2014)

冯剑龙的履历书 Feng Jianlong's Curriculum Vitae
\begin
Discover why over 20 million people worldwide trust Overleaf with their work.