LaTeX templates and examples — Japanese
Recent

This is a template for Kumamoto University's paper.

This is the partial source code and images of Edible Food Book, a CC-BY-SA-3.0 book. Copyright © 2013 Abdelkrime Aries <kariminfo0@gmail.com> Some fonts and colours have been modified from the original. This template contains only nuts, cereals and pulses (grain legumes), and the images have been resized to save disk space. You can see the complete output PDF here, or get the complete source at the original Github site.

This Blackboard beamer theme and template was created by Kazuki Maeda <kmaeda@users.sourceforge.jp> for Japanese presentations, but can be used for English (or other European languages) presentations as well. It has been modified to work with XeLaTeX. p/s: The blackboard background was drawn with TikZ; the code is also included in the template.

This is a TeX template for the bachelor thesis for MxD laboratory at Ritsumeikan University, Japan.

An English LaTeX Template for KUEE

A multilingual example document with Arabic, Sanskrit, Hindi, Chinese, Japanese, Korean, Greek and Thai, using XeLaTeX + fontspec + polyglossia.

This example shows how to write LaTeX in Japanese with the CJK package. WriteLaTeX includes a full set of fonts for Japanese, and we use UTF-8 encoding, so you can type Japanese characters directly into your LaTeX source code and have them appear in the output. This example is from Akiniwa's blog post.

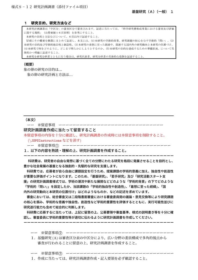
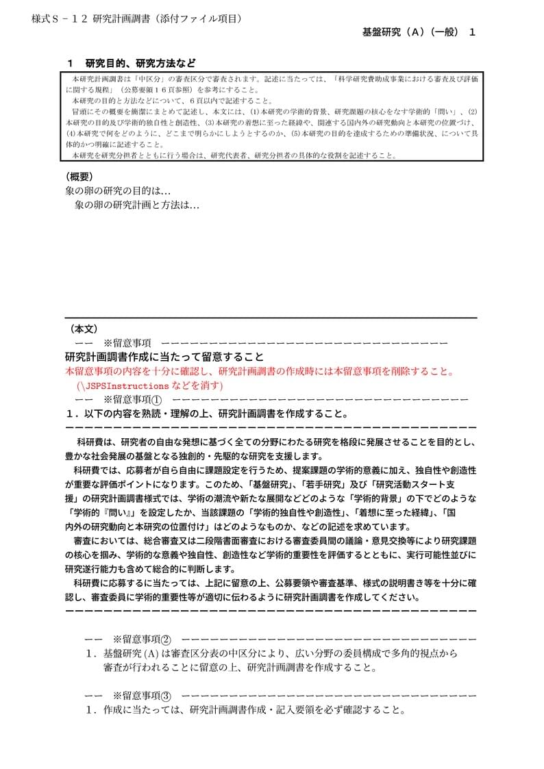
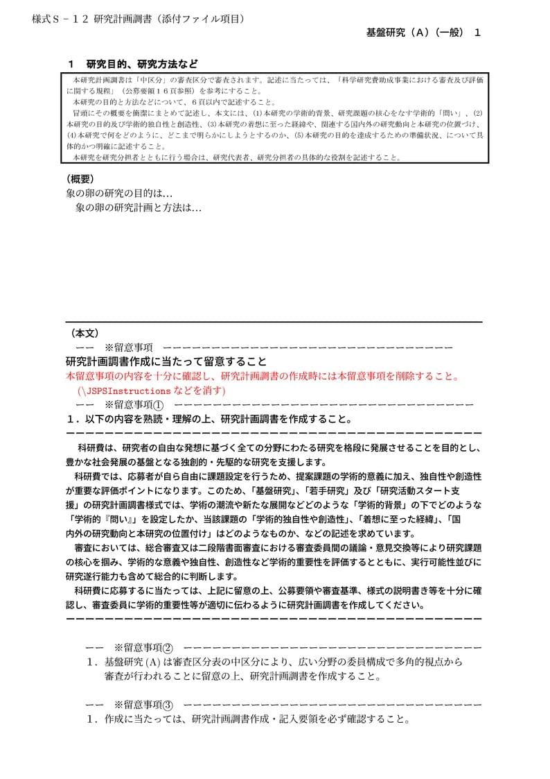
山中 卓 (大阪大学 大学院理学研究科 物理学専攻)先生が作成された科研費LaTeXを、坂東 慶太 (名古屋学院大学) が了承を得てテンプレート登録しています。 詳細はこちら↓をご確認ください。 http://osksn2.hep.sci.osaka-u.ac.jp/~taku/kakenhiLaTeX/

A basic Japanese document template using jlreq class and specifying LuaLaTeX as the compiler.
\begin
Discover why over 25 million people worldwide trust Overleaf with their work.