LaTeX templates and examples — CVs and résumés
Make a great first impression with our popular LaTeX templates for CVs and résumés.
Recent

modified from jake's resume

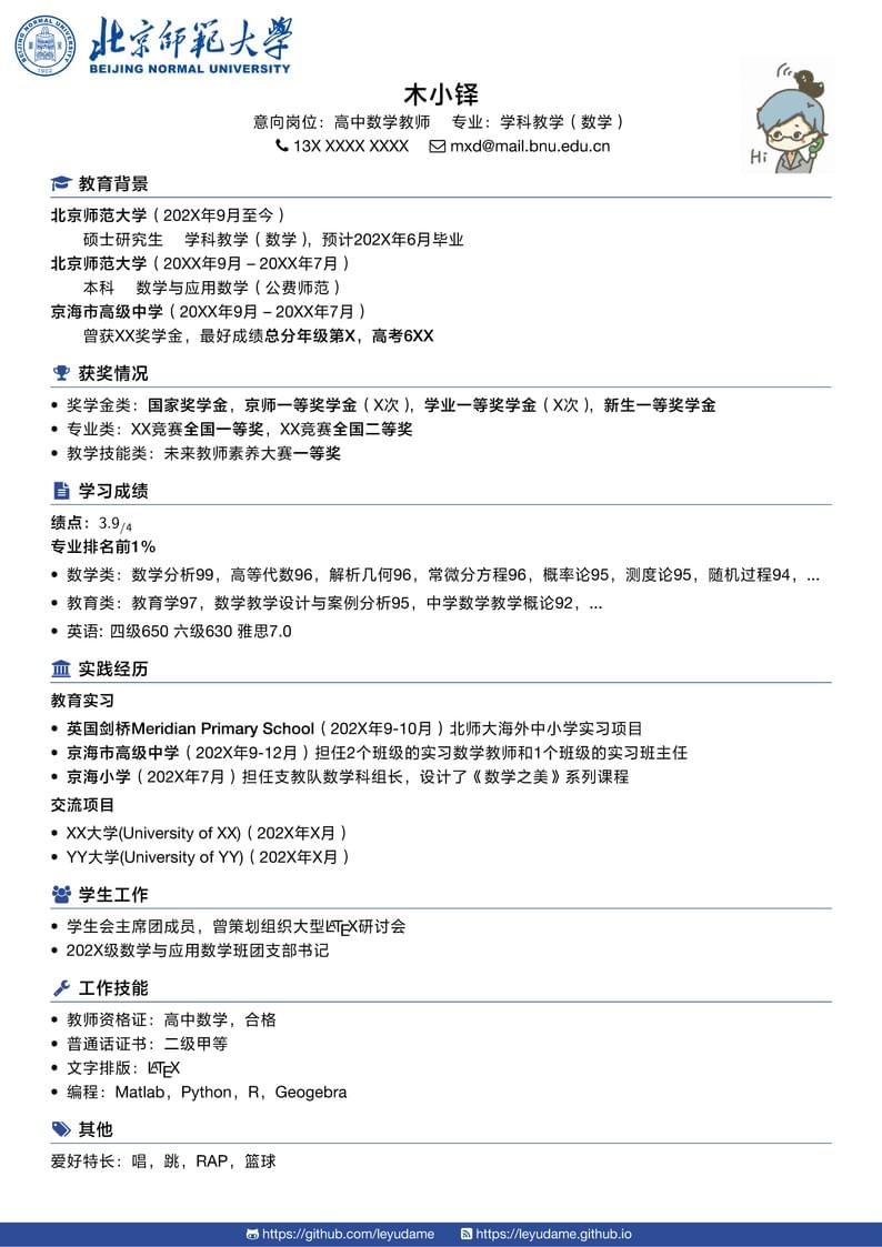
本作品参考北师大LeyuDame的模板所制作 This work is based on the template created by LeyuDame of Beijing Normal University.

A clean LaTeX resume template for software developers optimized for ATS scanners.

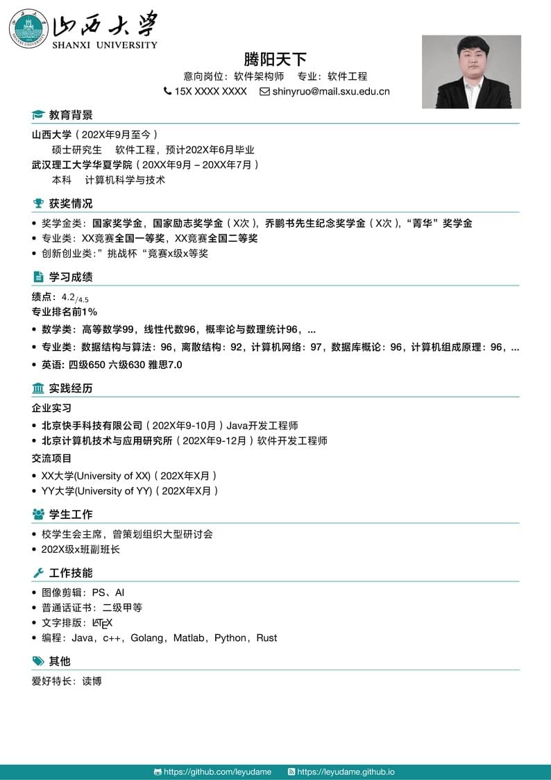
BNU中文LaTeX简历模板

Jake's Resume alternative for students https://github.com/mattyHerzig/mattys_resume

A simple, elegant, easy to use template for resume creation. In case you don't like the template, you can save the particulars file and use it in your other tempaltes. This way, you won't have to start from scratch when you decide to build a new resume

An easy to modify resume template.

A resume template for IIITDMJ students

This template is for the first and second year students of IIT Guwahati, who need help in building their CV.
\begin
Discover why over 20 million people worldwide trust Overleaf with their work.