overleaf template galleryLaTeX templates and examples — Recent
Discover LaTeX templates and examples to help with everything from writing a journal article to using a specific LaTeX package.

Plantilla de prueba utilizada para somerter artículos de investigación a la revista BISTUA adscrita a la facultad de ciencias básicas de la Universidad de Pamplona

Simple template for lab report or project

This is the template for submissions of detailed abstracts to the 18th Australasian International Conference on Speech Science and Technology, hosted by the Australasian Speech Science and Technology Association (ASSTA) and the Australian National University in Canberra, Australia in December 2022. Detailed abstracts must have a maximum length of 1 page, including references. This template is current for SST2022; for any future SST conferences, please check the details provided by the organisers of that event. For more information, see www.sst2022.com and www.assta.org.

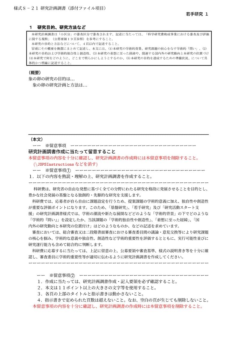
山中 卓 (大阪大学 大学院理学研究科 物理学専攻)先生が作成された科研費LaTeXを、坂東 慶太 (名古屋学院大学) が了承を得てテンプレート登録しています。 詳細はこちら↓をご確認ください。 http://osksn2.hep.sci.osaka-u.ac.jp/~taku/kakenhiLaTeX/

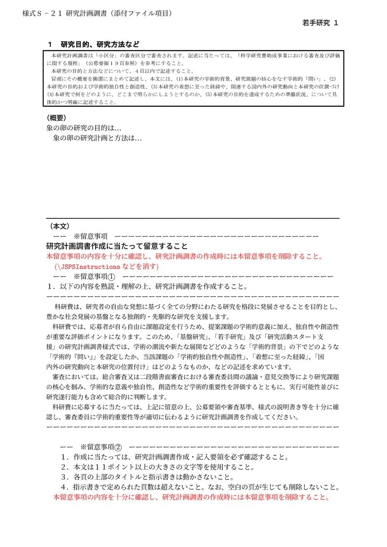
山中 卓 (大阪大学 大学院理学研究科 物理学専攻)先生が作成された科研費LaTeXを、坂東 慶太 (名古屋学院大学) が了承を得てテンプレート登録しています。 詳細はこちら↓をご確認ください。 http://osksn2.hep.sci.osaka-u.ac.jp/~taku/kakenhiLaTeX/

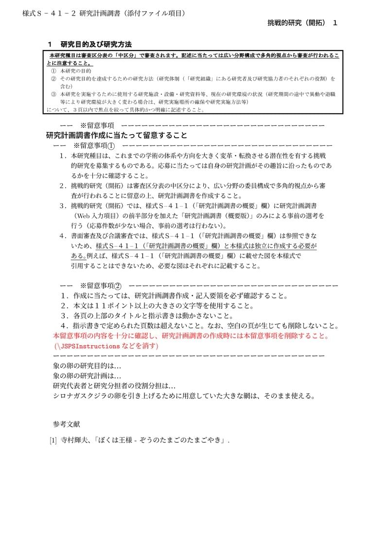
山中 卓 (大阪大学 大学院理学研究科 物理学専攻)先生が作成された科研費LaTeXを、坂東 慶太 (名古屋学院大学) が了承を得てテンプレート登録しています。 詳細はこちら↓をご確認ください。 http://osksn2.hep.sci.osaka-u.ac.jp/~taku/kakenhiLaTeX/

SURF 2022 Symposium Abstract Booklet Template Engineering Undergraduate Research Office Purdue University July 13, 2022

Este é o modelo (2021) de teses e dissertações em LaTeX para o Instituto de Matemática, Estatística e Computação Científica (IMECC) da Universidade Estadual de Campinas (UNICAMP). This is the LaTeX template (2021) for thesis and dissertations of the Institute of Mathematics, Statistics and Scientific Computing (University of Campinas), IMECC - UNICAMP, Brazil.

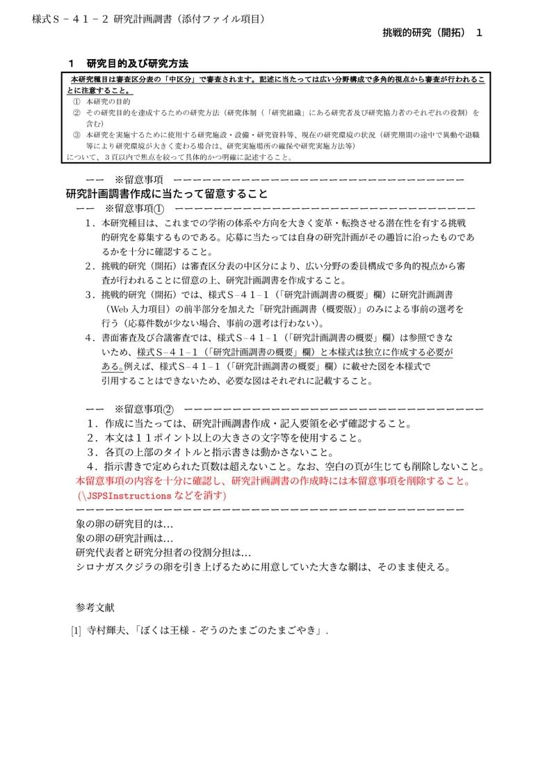
山中 卓 (大阪大学 大学院理学研究科 物理学専攻)先生が作成された科研費LaTeXを、坂東 慶太 (名古屋学院大学) が了承を得てテンプレート登録しています。 詳細はこちら↓をご確認ください。 http://osksn2.hep.sci.osaka-u.ac.jp/~taku/kakenhiLaTeX/
\begin
Discover why over 25 million people worldwide trust Overleaf with their work.