overleaf template galleryLaTeX templates and examples — Recent
Discover LaTeX templates and examples to help with everything from writing a journal article to using a specific LaTeX package.

SURF 2022 Symposium Abstract Booklet Template Engineering Undergraduate Research Office Purdue University July 13, 2022

Este é o modelo (2021) de teses e dissertações em LaTeX para o Instituto de Matemática, Estatística e Computação Científica (IMECC) da Universidade Estadual de Campinas (UNICAMP). This is the LaTeX template (2021) for thesis and dissertations of the Institute of Mathematics, Statistics and Scientific Computing (University of Campinas), IMECC - UNICAMP, Brazil.

山中 卓 (大阪大学 大学院理学研究科 物理学専攻)先生が作成された科研費LaTeXを、坂東 慶太 (名古屋学院大学) が了承を得てテンプレート登録しています。 詳細はこちら↓をご確認ください。 http://osksn2.hep.sci.osaka-u.ac.jp/~taku/kakenhiLaTeX/

Geo-spatial Information Science (GSIS) is an open-access journal that publishes research on the application and development of surveying and mapping technology. GSIS was founded by Wuhan University and is now published in partnership with Taylor & Francis. IF2020:4.288,CiteScore2021:7.1. This is the official GSIS LaTeX Template as of June 2022. This will only generate the Manuscript, the final article will be typeset by GSIS after acceptance. See more details of GSIS: https://www.tandfonline.com/tgsi

This is the template for submissions of papers to the 18th Australasian International Conference on Speech Science and Technology, hosted by the Australasian Speech Science and Technology Association (ASSTA) and the Australian National University in Canberra, Australia in December 2022. Full papers must have a maximum length of 4 pages for the main content, but acknowledgements and references for full papers can continue onto a 5th page. This template is current for SST2022; for any future SST conferences, please check the details provided by the organisers of that event. For more information, see www.sst20222.com and www.assta.org.

山中 卓 (大阪大学 大学院理学研究科 物理学専攻)先生が作成された科研費LaTeXを、坂東 慶太 (名古屋学院大学) が了承を得てテンプレート登録しています。 詳細はこちら↓をご確認ください。 http://osksn2.hep.sci.osaka-u.ac.jp/~taku/kakenhiLaTeX/

This template is the same present at https://www.iscte-iul.pt/conteudos/estudantes/informacao-academica/percurso-academico/area-mestrado/926/entrega-de-dissertacao-ou-trabalho-de-projeto For an updated version of the template please consult the page.

Dažādu līmeņu darbu sagatave Latvijas Universitātes studentiem, primāri paredzēta Pedagoģijas, psiholoģijas un mākslas fakultātē studējošajiem. Thesis and lower level work template for University of Latvia students. Primarily meant for those studying at Psychology, pedagogy and arts faculty.

Modèle simple à utiliser pour un rapport de l'Université de Sherbrooke
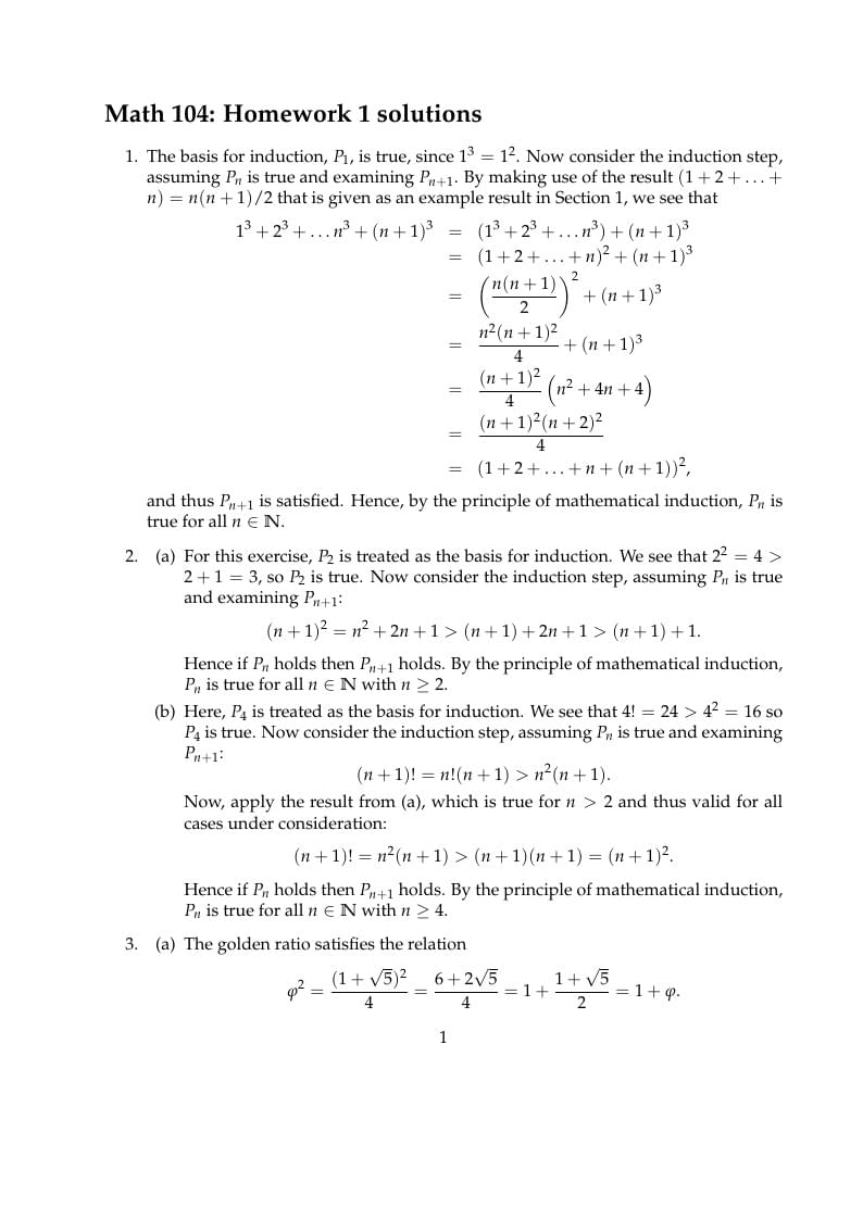
\begin
Discover why over 25 million people worldwide trust Overleaf with their work.