overleaf template galleryLaTeX templates — Recent
LaTeX templates for journal articles, academic papers, CVs and résumés, presentations, and more.

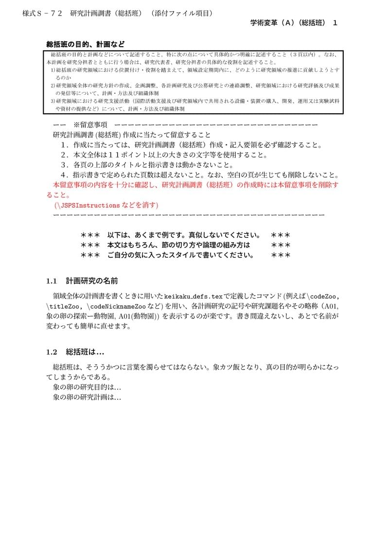
山中 卓 (大阪大学 大学院理学研究科 物理学専攻)先生が作成された科研費LaTeXを、坂東 慶太 (名古屋学院大学) が了承を得てテンプレート登録しています。 詳細はこちら↓をご確認ください。 http://osksn2.hep.sci.osaka-u.ac.jp/~taku/kakenhiLaTeX/

Aide-mémoire français pour l'atelier LaTeX de l'UQAC 2019. D'après le travail de Dave Richeson du Dickinson College (http://divisbyzero.com/).

Thesis template for Universidade Federal de Alagoas (UFAL). Latest source and information: https://code.google.com/archive/p/modelo-monografia-ufal/. This template was originally published on ShareLaTeX and subsequently moved to Overleaf in December 2019.

Beamer poster theme style and template created by Shawn Lankton. This template was originally published on ShareLaTeX and subsequently moved to Overleaf in December 2019.

Template Tese/Dissertação Apenas transposição do template disponível pela FEEC, com algumas adaptações para o novo modelo (CCPG 001/2015).

LaTeX template intended to be used with the University of California Santa Cruz Division of Graduate Studies “Dissertation and Thesis Preparation Guidelines”. This template was originally published on ShareLaTeX and subsequently moved to Overleaf in November 2019.

This template is mainly created to help create 1000s of reports in UTLN.

ESO telescope proposal template adapted for Research Techniques in Astronomy (PHYS4020) at the University of Nottingham. Updated for 2023/24

A simple homework format. Has: header on every page, page numbers, enumerated list to do problems in, some explanatory comments in code about what does what. Tip: use inline formulas to shorten output.
\begin
Discover why over 25 million people worldwide trust Overleaf with their work.