overleaf template galleryLaTeX templates — Recent
LaTeX templates for journal articles, academic papers, CVs and résumés, presentations, and more.

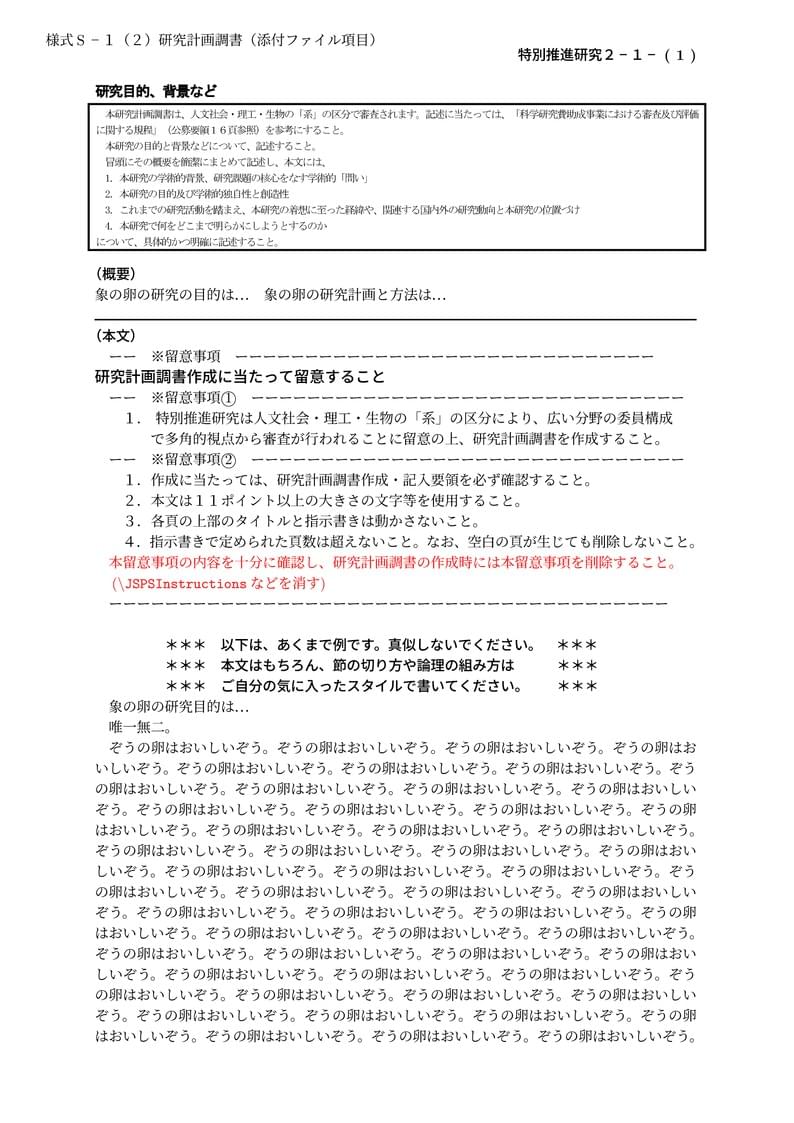
山中 卓 (大阪大学 大学院理学研究科 物理学専攻)先生が作成された科研費LaTeXを、坂東 慶太 (名古屋学院大学) が了承を得てテンプレート登録しています。 詳細はこちら↓をご確認ください。 http://osksn2.hep.sci.osaka-u.ac.jp/~taku/kakenhiLaTeX/

Exam form template for Nanyang Technological University's School of Electrical & Electronic Engineering (21 Aug 2006). The \marks macro was renamed to \Qmarks in this template on Overleaf for correct compilation in recent LaTeX distributions. Downloaded from https://ntulearn.ntu.edu.sg/bbcswebdav/users/ekvling/Public/latex/index.html

One of the acceptable templates for writing a physics comps paper at Carleton College. This template is part of an internal wiki page for students at Carleton College.

LaTeX template for EECE Undergraduates at University of Pretoria

This is the template for DAM (discrete and argumentative mathematics). We prove theorem $2.1$ using the method of proof by way of contradiction. This theorem states that for any set $A$, that in fact the empty set is a subset of $A$, that is $\emptyset \subset A$.

This template describes guidelines for writing technical reports for SIG-MR, VRSJ. Detailed instructions on font size and styles of all elements in the paper, including headers and footnotes, paper title and authors, section and subsection headings, and reference list. Some specific notes for respectively review and final papers are also stated. All papers submitted for SIG-MR workshops are expected to follow these guidelines: it is very important for the aesthetic consistency of papers through a volume that each author strictly follows the guidelines. This document also serves as a sample document that provides authors a concrete appearance of formatted pages.

This is the template to submit a reading submission for Math 495: Math Seminar at Virginia State University (Fall 2016).

Template for NISER PhD Thesis

In this paper I demonstrate a novel design for an optoelectronic State Machine which replaces input/output forming logic found in conventional state machines with BDD based optical logic while still using solid state memory in the form of flip-flops in order to store states. This type of logic makes use of waveguides and ring resonators to create binary switches. These switches in turn can be used to create combinational logic which can be used as input/output forming logic for a state machine. Replacing conventional combinational logic with BDD based optical logic allows for a faster range of state machines that can certainly outperform conventional state machines as propagation delays within the logic described are in the order of picoseconds as opposed to nanoseconds in digital logic.
\begin
Discover why over 25 million people worldwide trust Overleaf with their work.