overleaf template galleryLaTeX templates and examples — Recent
Discover LaTeX templates and examples to help with everything from writing a journal article to using a specific LaTeX package.

English language version of LaTeX template dedicated to Diploma theses in Mathematics published at Faculty of Mathematics and Physics, Charles University in Prague. This template was originally published on ShareLaTeX and subsequently moved to Overleaf in November 2019.

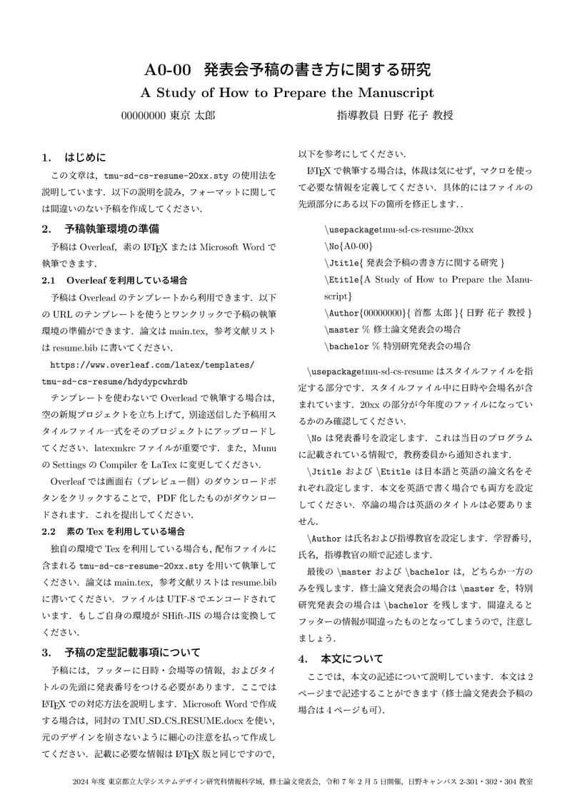
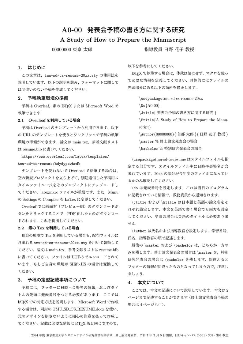
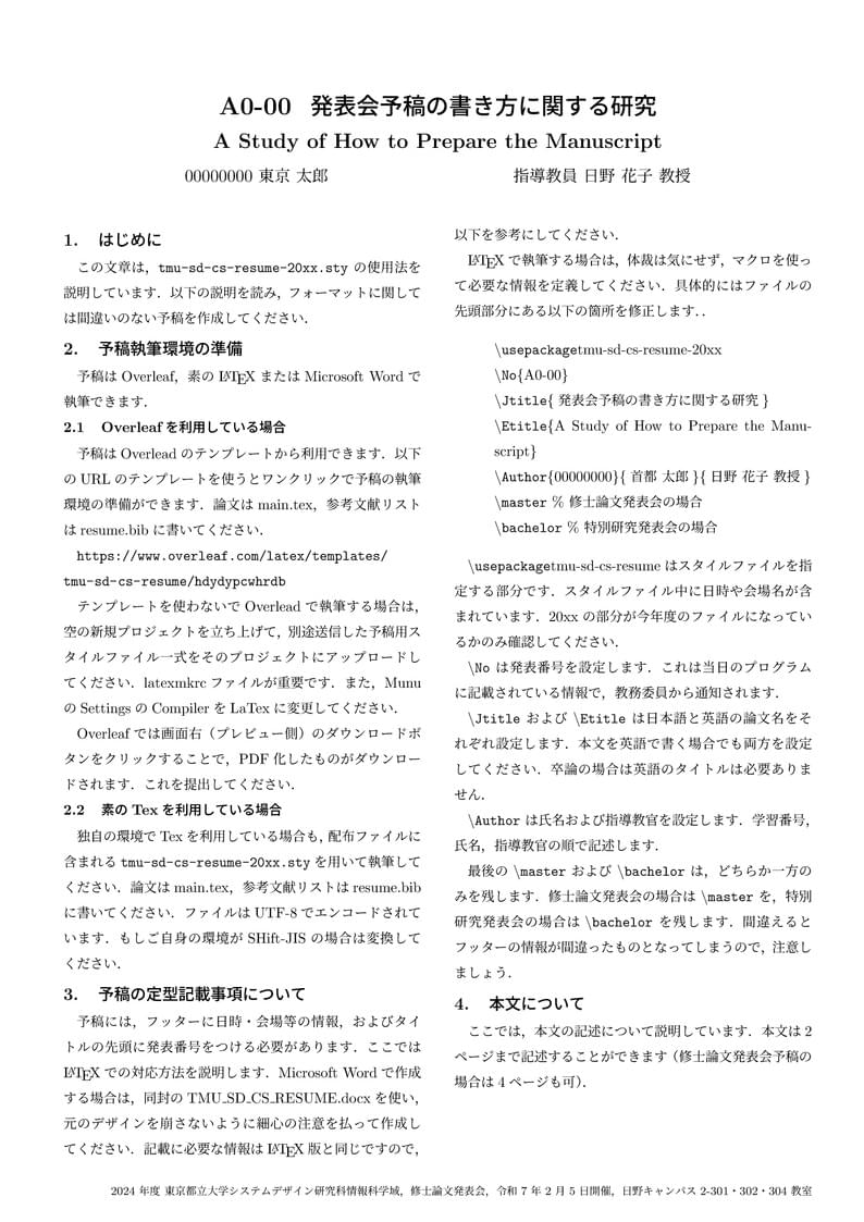
Résumé template for the Department of Information Science, Faculty of Systems Design, Tokyo Metropolitan University.

A sample homework/assignment/report/paper, with a title page and institutional logo.

Plantilla base para una tesis de pregrado en Ing. Civil

Beamerテンプレート.日本語でbeamerを使う際の設定がしてある.MIT license

A LaTeX class for bachelor, masters and Ph.D. theses used by the Instituto de Informática (Informatics Institute) of the Universidade Federal de Goiás—UFG (Federal University of Goias), developed by Dr. Humberto Longo. Source and more information: http://www.inf.ufg.br/~longo/classe-inf/classe-inf.html. This template was originally published on ShareLaTeX and subsequently moved to Overleaf in November 2019.

Exported from https://www.ctan.org/pkg/dccpaper

A decorate poster of a poem by Ibn al-Wardi, a famous Arabian historian and poet.

Some Mphys work
\begin
Discover why over 25 million people worldwide trust Overleaf with their work.