overleaf template galleryLaTeX templates and examples — Recent
Discover LaTeX templates and examples to help with everything from writing a journal article to using a specific LaTeX package.

Template for the CEAS Guidance, Navigation, and Control (EuroGNC) 2024 conference

This is a sample file for ACM small trim journals using acmart.cls v2.16 (2025/08/28), as provided by the ACM. Please see the ACM Submission Guidelines page for more details on manuscript preparation. Important information regarding submission versions for review: After finalizing the formatting of your paper you must use the option “manuscript” with \documentclass[manuscript]{acmart} command. This will generate the output in single column review format which is required. Accepted manuscripts will be transformed during production to produce properly formatted output accord to the publication specifications. Authors will be provided the opportunity to review and approve the formatted output before the article is published to the ACM Digital Library. This small trim template is used for submissions to the following journals and transactions: Computers in Entertainment (CIE) ACM Computing Surveys (CSUR) Distributed Ledger Technologies: Research and Practice (DLT) Formal Aspects of Computing (FAC) ACM Games: Research and Practice (GAMES) Journal of the ACM (JACM) Journal of Data and Information Quality (JDIQ) Journal of Data Science (JDS) Journal of Experimental Algorithmics (JEA) ACM Journal on Emerging Technologies in Computing Systems (JETC) Proceedings of the ACM on Computer Graphics and Interactive Tech- niques (PACMCGIT) ACM Transactions on Autonomous and Adaptive Systems (TAAS) ACM Transactions on Accessible Computing (TACCESS) ACM Transactions on Architecture and Code Optimization (TACO) ACM Transactions on Algorithms (TALG) ACM Transactions on Asian Language and Low-Resource Information Processing (TALLIP) ACM Transactions on Cyber-Physical Systems (TCPS) ACM Transactions on Data Science (TDSCI) ACM Transactions on Economics and Computation (TEAC) ACM Transactions on Embedded Computing Systems (TECS) ACM Transactions on Evolutionary Learning (TELO) ACM Transactions on Human-Robot Interaction (THRI) ACM Transactions on Interactive Intelligent Systems (TIIS) ACM Transactions on Internet of Things (TIOT) ACM Transactions on Intelligent Systems and Technology (TIST) ACM Transactions on Knowledge Discovery from Data (TKDD) ACM Transactions on Management Information Systems (TMIS) ACM Transactions on Computing Education (TOCE) ACM Transactions on Computer-Human Interaction (TOCHI) ACM Transactions on Computational Logic (TOCL) ACM Transactions on Computer Systems (TOCS) ACM Transactions on Computation Theory (TOCT) ACM Transactions on Design Automation of Electronic Systems (TODAES) ACM Transactions on Database Systems (TODS) ACM Transactions on Information Systems (TOIS) ACM Transactions on Internet Technology (TOIT) ACM Transactions on Modeling and Computer Simulation (TOMACS) ACM Transactions on Multimedia Computing and Communications (TOMM) ACM Transactions on Modeling and Performance Evaluation of Computing Systems (TOMPECS) ACM Transactions on Mathematical Software (TOMS) ACM Transactions on Parallel Computing (TOPC) ACM Transactions on Programming Languages and Systems (TOPLAS) ACM Transactions on Privacy and Security (TOPS) ACM Transactions on Storage (TOS) ACM Transactions on Software Engineering and Methodology (TOSEM) ACM Transactions on Sensor Networks (TOSN) ACM Transactions on Quantum Computing (TQC) ACM Transactions on Reconfigurable Technology and Systems (TRETS) ACM Transactions on Spatial Algorithms and Systems (TSAS) ACM Transactions on Social Computing (TSC) ACM Transactions on Speech and Language Processing (TSLP) ACM Transactions on the Web (TWEB) Once your article is complete, you can use 'Submit to ACM' button at the top of the Overleaf (formerly writeLaTeX) editor bar to quickly download your paper files and go straight to the appropriate ACM submission site.

This is a beamer template adapted for Chinese University of Hong Kong (CUHK).

Template para o relatório de drawback.

This is the LaTeX template for Wiley StatsRef. Please refer to the journal’s author guidelines in order to confirm your manuscript adheres to the journal’s requirements for submissions. Once your manuscript is complete, simply use the "Submit to Journal" option in the Overleaf editor to submit your files directly to the journal for processing. If you're new to LaTeX, check out our free online introduction to help you get started, or please get in touch if you have any questions.

A Beamer template for presentations at Beijing Institute of Technology (unofficial). The original repo could be found at https://github.com/CharlieLeee/My_Beamer_Template

The IEEE provides guidelines for the preparation of papers and presentations for their conference proceedings, including a series of LaTeX templates. A number of templates using the IEEE style are available on Overleaf to help you get started - click above to use this template for Computer Science journals, or use the tags below to find more. IEEEtran.cls version: 1.8b

LaTeX Template for GMU Conferences

My cv. Created with the Twenty Seconds CV template.
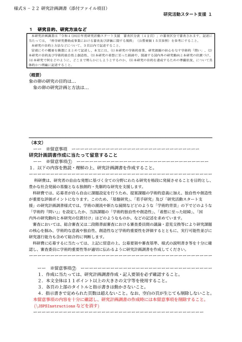
\begin
Discover why over 25 million people worldwide trust Overleaf with their work.