overleaf template galleryLaTeX templates and examples — Recent
Discover LaTeX templates and examples to help with everything from writing a journal article to using a specific LaTeX package.

Customização da classe abnTeX2 para as normas da UTFPR Curso de Lincenciatura em Informática

Dieses Dokument dient als Vorlage für Praktikumsberichte und Abschlussarbeiten an der HSU. Es enthält kurze Erklärungen der erfahrungsgemäß wichtigsten Eigenschaften von LaTeX.

El documento contiene el formato y estilo para publicar en la revista Anales de la Asociación Física Argentina. Esta plantilla puede usarse para preparar su manuscrito. Para enviar un artículo siga las indicaciones que figuran en la página web de la revista https://anales.fisica.org.ar/

LaTeX Proposal Template for the University of Chinese Academy of Sciences 国科大开题报告 LaTeX 模板

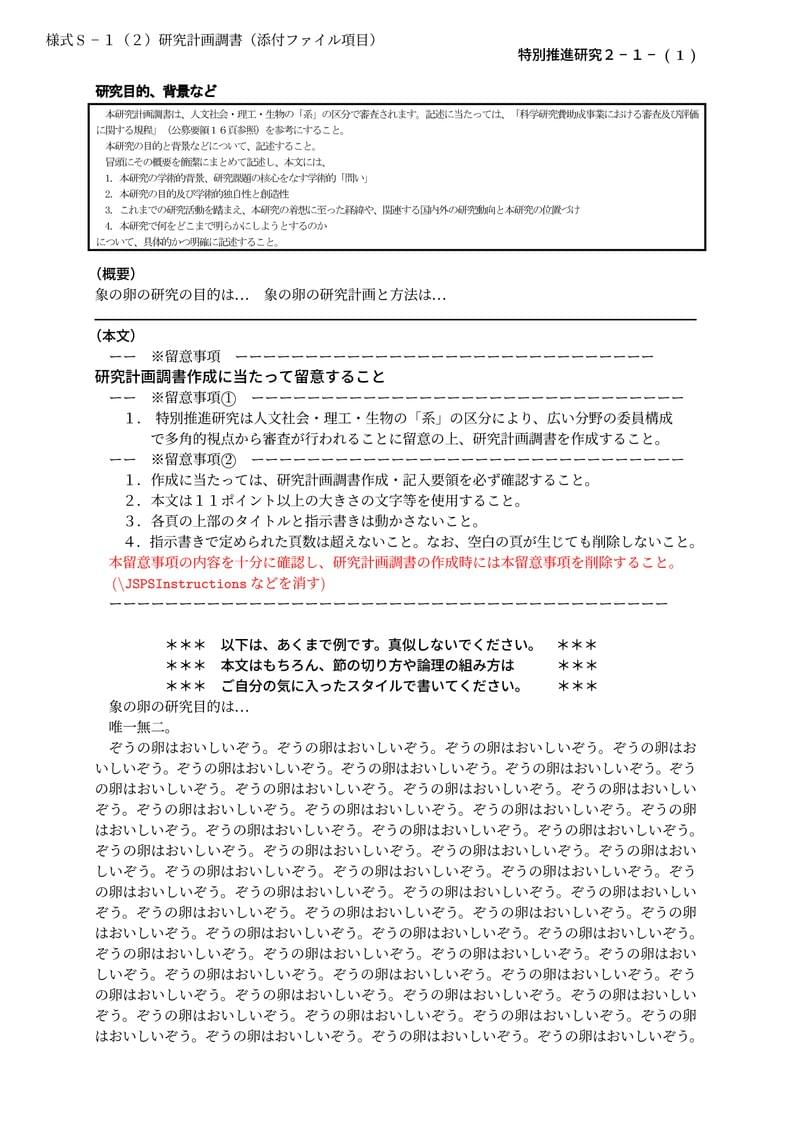
山中 卓 (大阪大学 大学院理学研究科 物理学専攻)先生が作成された科研費LaTeXを、坂東 慶太 (名古屋学院大学) が了承を得てテンプレート登録しています。 詳細はこちら↓をご確認ください。 http://osksn2.hep.sci.osaka-u.ac.jp/~taku/kakenhiLaTeX/

This is the demonstration file of the LaTeX macro package for Lecture Notes in Business Information Processing (LNBIP) from Springer-Verlag (downloaded 26 May, 2016). It serves as a template for authors as well.

A requirement for our Math330 class.

Template for Radboud University essays and short papers. (Not meant to be a thesis template!)

Distributed system is a collection of independent systems which can communicate with each other by transferring massages. There are some major issues in distributed systems but we focus in this paper on fault tolerance. It is the system’s ability to work in the condition when there occur any type of some fault in the system, like failure in communication, hardware or resources. It is a very important issue in distributed system, in this paper we present a survey of different types of fault tolerance techniques and their comparison.
\begin
Discover why over 25 million people worldwide trust Overleaf with their work.