overleaf template galleryLaTeX templates and examples — Recent
Discover LaTeX templates and examples to help with everything from writing a journal article to using a specific LaTeX package.

This template can be used for designing the question paper for the Associate Degree Program/ Undergraduate Level at IBA Community College Naushahro Feroze, Sukkur IBA University, Sindh, Pakistan

情報処理学会マルチメディア、分散、協調とモバイル(DICOMO)シンポジウム 概要 非公式テンプレート https://dicomo.org/ Unofficial Japanese Abstract Template for IPSJ DICOMO Symposium 2022バージョン

Original template by SIE, Converted by Haruki Nakai 筑波大学 理工情報生命学術院 システム情報工学研究群科 情報理工学位プログラム 2020年度以降入学者用 修士論文テンプレートに, Overleafで使うためのUTF-8化・latexmkrcの追加などの変更を行ったものです.

Sample test using "mathexam" package

Template for doing an honors thesis as a part of Austin College - follows all margin and template requirements as of 2021.

A template for muletter, a document class for the typesetting of letters at the Masaryk University (Brno, Czech Republic).

A simple template for bachelor's thesis at College of Knowledge and Library Sciences (KLIS), University of Tsukuba

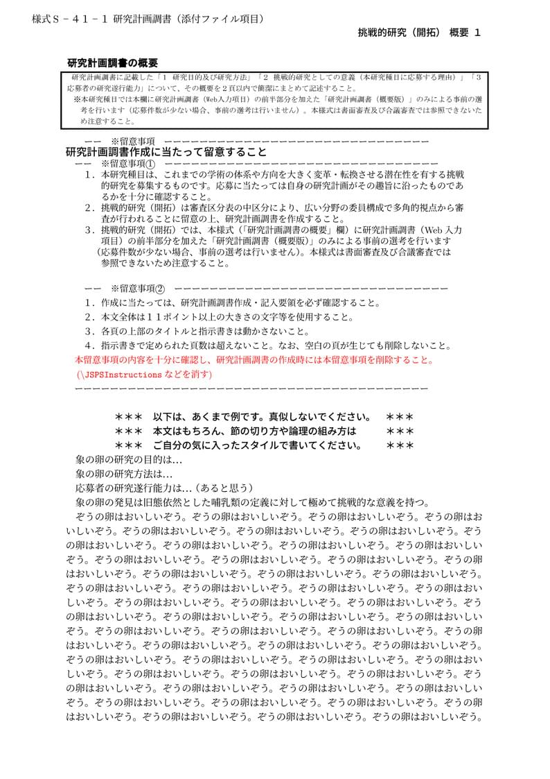
山中 卓 (大阪大学 大学院理学研究科 物理学専攻)先生が作成された科研費LaTeXを、坂東 慶太 (名古屋学院大学) が了承を得てテンプレート登録しています。 詳細はこちら↓をご確認ください。 http://osksn2.hep.sci.osaka-u.ac.jp/~taku/kakenhiLaTeX/

This is a great ATS friendly template for a Coding Bootcamp grad. It focuses heavy on projects and skills, leaves out irrelevant work experience.
\begin
Discover why over 25 million people worldwide trust Overleaf with their work.